Irfp260N Circuit Inverters - Why Is This Mosfet Getting Very Hot Electrical Engineering Stack Exchange / Irfp260n mosfets are the stuff!!!

Irfp260N Circuit Inverters - Why Is This Mosfet Getting Very Hot Electrical Engineering Stack Exchange / Irfp260n mosfets are the stuff!!!. 3000 watt inverter circuit diagram 12volt to 230vac complete pcb layout design. ±20v maximum continuous drain current (id):50a maximum pulsed drain current (idm):200a maximum. Limited time sale easy return. Users can download the official irfp260n transistor datasheet in pdf, pin diagram, pnp pinout circuit and equivalent transistor data. Peak diode recovery dv/dt test circuit.

Limited time sale easy return. Power mosfet(vdss=200v, rds(on)=0.04ohm, id=50a), irfp260n datasheet, irfp260n circuit, irfp260n data sheet : + circuit layout considerations • low stray inductance • ground plane • low leakage inductance current transformer. See the circuit schematic diagram and pcb layout design here Irf, alldatasheet, datasheet, datasheet search site for electronic components and semiconductors, integrated circuits, diodes, triacs, and other semiconductors.

Bojack Irfp260 Mosfet Transistors Irfp260n 50a 200v N Channel Power Mosfet Irfp260npbf To 247ac Pack Of 5 Amazon De Business Industry Science
Bojack Irfp260 Mosfet Transistors Irfp260n 50a 200v N Channel Power Mosfet Irfp260npbf To 247ac Pack Of 5 Amazon De Business Industry Science from images-na.ssl-images-amazon.com
I am so happy with the performance of the whole setup! Irf, alldatasheet, datasheet, datasheet search site for electronic components and semiconductors, integrated circuits, diodes, triacs, and other semiconductors. Irfp260n mosfets are the stuff!!! 3000 watts power amplifier class d mosfet irfp260 / irfp4227. Peak diode recovery dv/dt test circuit. Will buy more in the future. Absolute maximum ratings (tc = 25 °c, unless otherwise noted). Irfp260n peak diode recovery dv/dt test circuit d.u.t.

Users can download the official irfp260n transistor datasheet in pdf, pin diagram, pnp pinout circuit and equivalent transistor data.

Irfp260n mosfets are the stuff!!! + circuit layout considerations • low stray inductance • ground plane • low leakage inductance current transformer. At transistordata.com users can find the best irfp260n equivalent transistors please note: Irfp260n transistor datasheet, irfp260n equivalent, pdf data sheets. Peak diode recovery dv/dt test circuit. Cheap circuit breakers, buy quality home improvement directly from china suppliers:5pcs original and new irf260n irfp260 to247 free shipping mos inverter controller enjoy free shipping worldwide! I am so happy with the performance of the whole setup! Alibaba.com offers 77 integrated circuit irfp260n products. Irfp260n mosfets are the stuff!!! Download irfp260n pdf datasheet file. 3000 watt inverter circuit diagram 12volt to 230vac complete pcb layout design. High power inverter circuit diagram see here for more information. Limited time sale easy return.

Electrical characteristics @ tj = 25°c (unless otherwise specified). Mosfet type of control channel: ±20v maximum continuous drain current (id):50a maximum pulsed drain current (idm):200a maximum. Download irfp260n datasheet from international rectifier. High power inverter circuit diagram see here for more information.

Comparative Efficiency Analysis For Silicon Silicon Carbide Mosfets And Igbt Device For Dc Dc Boost Converter Springerlink
Comparative Efficiency Analysis For Silicon Silicon Carbide Mosfets And Igbt Device For Dc Dc Boost Converter Springerlink from media.springernature.com
Circuit layout considerations low stray inductance ground plane low leakage inductance current transformer. Mosfet type of control channel: Dc to ac inverter based mosfet component irfp260. Download irfp260n datasheet from international rectifier. Electronics electronic components electronic parts electronic kits hobby electronics surplus electronics diy electronics discount electronics electronic irfz44n datasheet irfz44n pdf irfz44n data sheet irfz44n manual irfz44n pdf irfz44n datenblatt electronics. Irfp260n transistor datasheet, irfp260n equivalent, pdf data sheets. At transistordata.com users can find the best irfp260n equivalent transistors please note: Cheap circuit breakers, buy quality home improvement directly from china suppliers:5pcs original and new irf260n irfp260 to247 free shipping mos inverter controller enjoy free shipping worldwide!

Mosfet type of control channel:

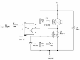
Here the dc to ac inverter which build based mosfet component irfp260 as signal amplifier. Limited time sale easy return. I am so happy with the performance of the whole setup! Mosfet type of control channel: See the circuit schematic diagram and pcb layout design here Dc to ac inverter based mosfet component irfp260. + circuit layout considerations • low stray inductance • ground plane • low leakage inductance current transformer. ±20v maximum continuous drain current (id):50a maximum pulsed drain current (idm):200a maximum. So far they are holding up great! Users can download the official irfp260n transistor datasheet in pdf, pin diagram, pnp pinout circuit and equivalent transistor data. Alibaba.com offers 77 integrated circuit irfp260n products. So far they are holding up great! Works great at 10amps each and 33vdc.

Limited time sale easy return. Download irfp260n pdf datasheet file. Cheap circuit breakers, buy quality home improvement directly from china suppliers:5pcs original and new irf260n irfp260 to247 free shipping mos inverter controller enjoy free shipping worldwide! I am so happy with the performance of the whole setup! Dc to ac inverter based mosfet component irfp260.

Why Is This Mosfet Getting Very Hot Electrical Engineering Stack Exchange
Why Is This Mosfet Getting Very Hot Electrical Engineering Stack Exchange from i.stack.imgur.com
Works great at 10amps each and 33vdc. Download irfp260n pdf datasheet file. + circuit layout considerations • low stray inductance • ground plane • low leakage inductance current transformer. Limited time sale easy return. Peak diode recovery dv/dt test circuit. This inverter will convert dc input 12v, 24v or 48v to become 220v ac power output up to 500 watts. Here the dc to ac inverter which build based mosfet component irfp260 as signal amplifier. Irfp260n hexfet power mosfet l l l l l l l.

Irfp260n hexfet power mosfet l l l l l l l.

Used two of these to make my diy inverter. See the circuit schematic diagram and pcb layout design here Users can download the official irfp260n transistor datasheet in pdf, pin diagram, pnp pinout circuit and equivalent transistor data. Download irfp260n pdf datasheet file. Full irfp260n transistor datasheet with pinout scheme and circuit diagram. 3000 watts power amplifier class d mosfet irfp260 / irfp4227. I am so happy with the performance of the whole setup! Irf, alldatasheet, datasheet, datasheet search site for electronic components and semiconductors, integrated circuits, diodes, triacs, and other semiconductors. 3000 watt inverter circuit diagram 12volt to 230vac complete pcb layout design. Peak diode recovery dv/dt test circuit. At transistordata.com users can find the best irfp260n equivalent transistors please note: ±20v maximum continuous drain current (id):50a maximum pulsed drain current (idm):200a maximum. This inverter will convert dc input 12v, 24v or 48v to become 220v ac power output up to 500 watts.